
Welcome to the 2nd edition of ADDDitive!
This week I wanted to share with you how to create a Technology Blueprint Toolkit to help you get started with identifying where you could save money across your existing technology stack.
At Digital Construction Week I ran an oversubscribed workshop session that enabled attendees to explore their existing technology stack, understand their workflows, identify software solutions, and then put together a programme. This workshop session is something I have been doing in-depth with Architects over the course of a 6-week technology blueprint.
See below to download all of the slides and explore yourself.

Generative Design Report
My comprehensive Generative Design and Concept Design Software Report examines the latest tools reshaping feasibility studies and early-stage design exploration. Packed with comparative analyses, practical use cases, and implementation strategies, it offers Architects a clear roadmap to selecting and deploying the right Generative and Conceptual Design software for their specific practice needs.
Our comprehensive report is available at www.addd.io/gd with a special 30% discount for newsletter subscribers.
1. Gap Analysis
The diagram below enables architects to explore existing software within their practice and understand where gaps may be or where they may have too many Solutions. The idea behind this is to create a structured overview of software within the practice and enable planning for future additions or consolidation to save money.

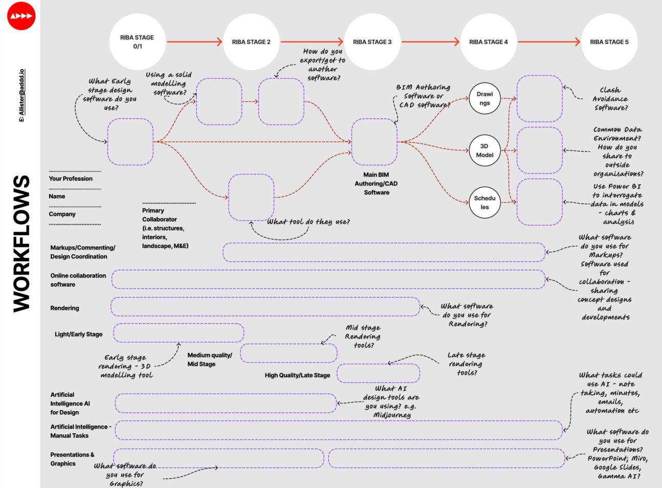
2. Workflows
Once the key software is understood workflows can be examined across the work stages and interoperability with other software and consultants can be understood. This also includes AI within the design workflow as well as manual tasks which could be augmented with AI. This assessment helps practices move forward quickly and understanding any bottlenecks.

3. Software Options
On the ADDD Marketplace there are over 250 software options that can be explored to understand what opportunities there are for time-saving, reducing costs and ultimately increasing the quality of design. Explore the marketplace or look at the options below and discover these further.

4. Programme
once the gap analysis, workflow and options overview has been assess, it’s possible then to look at an implementation programme to make this manageable and structured. Many practices I speak to face the challenge of being overwhelmed, therefore having a structured approach to implementation, with the correct resource applied can lead to better outcomes.

5. Next Steps
ADDD recently completed a 6-week technology strategy for an architectural practice that included:
Gap Analysis
Hardware and Software Review and Recommendations
Process optimisation & Workflow Development
Infrastructure planning - Virtual Desktop Infrastructure
Training Plan
Change Management Strategy
Contact us to learn how we can develop a tailored technology roadmap for your practice.
Workflow Webinars
Workflow Webinars Series - Catch up on our latest sessions exploring efficient design workflows. More coming soon - to be announced in the next newsletter!
Watch our Masterplanning at the Speed of Vision webinar that demonstrated using Spacio to Visoid in minutes!
Join architect Gabriel Bremner and Allister Lewis for a live conversation on how new Generative Design tools like Spacio and VISOID are transforming large-scale urban design in the Middle East. Discover how masterplans can now be crafted, rendered, and pitched in days—not weeks.
Architectural Superflow: Design, Render, Present—All in One Seamless Stack A hands-on look at Hektar, xFigura, and Foveate in action
In this live webinar, we’ll walk you through a streamlined architectural workflow—from early-stage concept generation to AI-enhanced renders and web-based presentations—that combines three cutting-edge tools:
Hektar – Powerful generative design software that helps you quickly explore and optimise architectural forms.
Xfigura – AI rendering that turns your models into stunning, client-ready visuals in seconds.
Foveate – A web-based 3D presentation platform that makes sharing, navigating, and showcasing your work seamless.
AEC Tech Jobs
Want to Move into ConTech? Check out AEC Tech Jobs - all the best new roles from Computational Designer, Product Manager, Software Developer, Marketing and Sales are all here. Join one of the fastest growing industry out there for ConTech roles.
Are you a ConTech company- reach out and we would be happy to add your latest roles.
Please forward this to a colleague that you think will benefit from the content.
Get in touch with any questions you may have: [email protected]
Thanks for reading!







